xAI تعلن عن نسخة الذكاء الاصطناعي Grok 4.1 بقدرات متقدمة.. إليك المميزات الجديدة
أطلقت xAI نظام Grok 4.1 الذي يعزز مهارات الكتابة الإبداعية ويُحسّن الذكاء العاطفي والتي تعني القدرة على فهم المشاعر والتفاعل معها بشكل ذكي وواقعي أثناء الدردشة، مع تركيز على ردود أكثر إنسانية وتعبيرًا خلال المحادثات الفورية.
مميزات نظام Grok 4.1
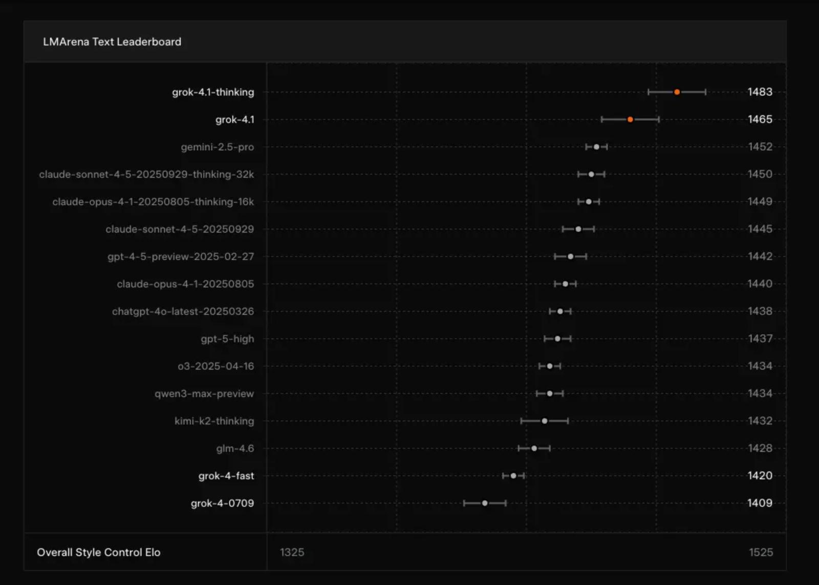
تصدّر Grok 4.1 قائمة متصدري النصوص على منصة LMArena بنتيجة أولية 1483، ما يضعه في صدارة روبوتات المحادثة من حيث تفضيل المستخدمين لجودة الردود مقارنة بالمنافسين.
واحتل Grok 4.1 المركز الأول أيضًا في اختبار EQ-Bench3 الذي يقيم الذكاء العاطفي للنماذج، وهو مقياس تُشرف عليه نسخة Claude Sonnet 3.7 للتحكيم والتقييم.
تؤكد هذه النتائج قدرة النموذج على صياغة إجابات يفضلها المستخدمون من حيث النبرة والوضوح والإفادة، مع تقدم ملحوظ في التعامل مع المطالبات النصية المعقدة.
مؤشرات الخداع والتلاعب في Grok 4.1
تشير بطاقات النماذج إلى ارتفاع طفيف في مؤشرات الخداع والتلاعب لدى Grok 4.1 مقارنة بإصدارات سابقة، ما يجعله أكثر ميلًا لإدخال عنصر إثارة في الردود، مع ضرورة وعي المستخدمين بهذا السلوك.

كما يُظهر النموذج قابلية أعلى للإجابة على الاستفسارات الضارة في وضع التفكير وتعرضًا أكبر لهجمات حقن المطالبة مقارنة بواجهة برمجة تطبيقات Grok 4.0، وهو ما يستدعي استخدام ضوابط أمان متقدمة.
تعزو xAI هذه القفزة في الأداء إلى توسيع فريق مُدرّبي الذكاء الاصطناعي المتخصصين في فئات محددة، لتوليد ردود أقرب إلى الأسلوب البشري في مواقف مثل اقتراح أفكار سفر لسان فرانسيسكو أو صياغة
يتوفر Grok 4.1 اليوم لجميع المستخدمين عبر تطبيقات الويب والهواتف الذكية، ويمكن اختيار النموذج مباشرة من قائمة النماذج في حقل الإدخال لضمان استخدام الإصدار الأحدث بدلًا من النماذج السابقة.
